医保服务

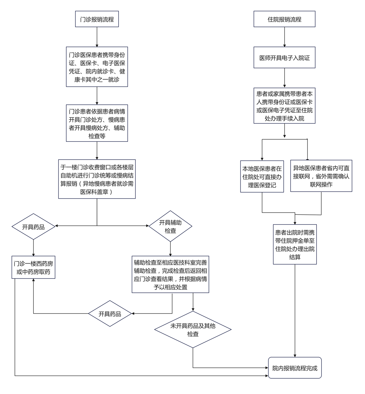
医保支付、报销流程、地点和导引

2025-06-13 767


1749804328552MFVl.png

备注:慢性病办理:门诊二楼医疗保险科

生育补助、高值药品办理:便民服务中心医保工作站、门诊二楼医疗保险科

Copyright©2025 www.weihaizyy.com All rights reserved 0631-5303155

鲁ICP备05013238号-1  鲁公网安备37100202000218号